张店区人民政府
张店区发展和改革局
首页
政务公开
法定主动公开内容
行政权力
“双随机、一公开”监管
随机抽查事项清单
标题:
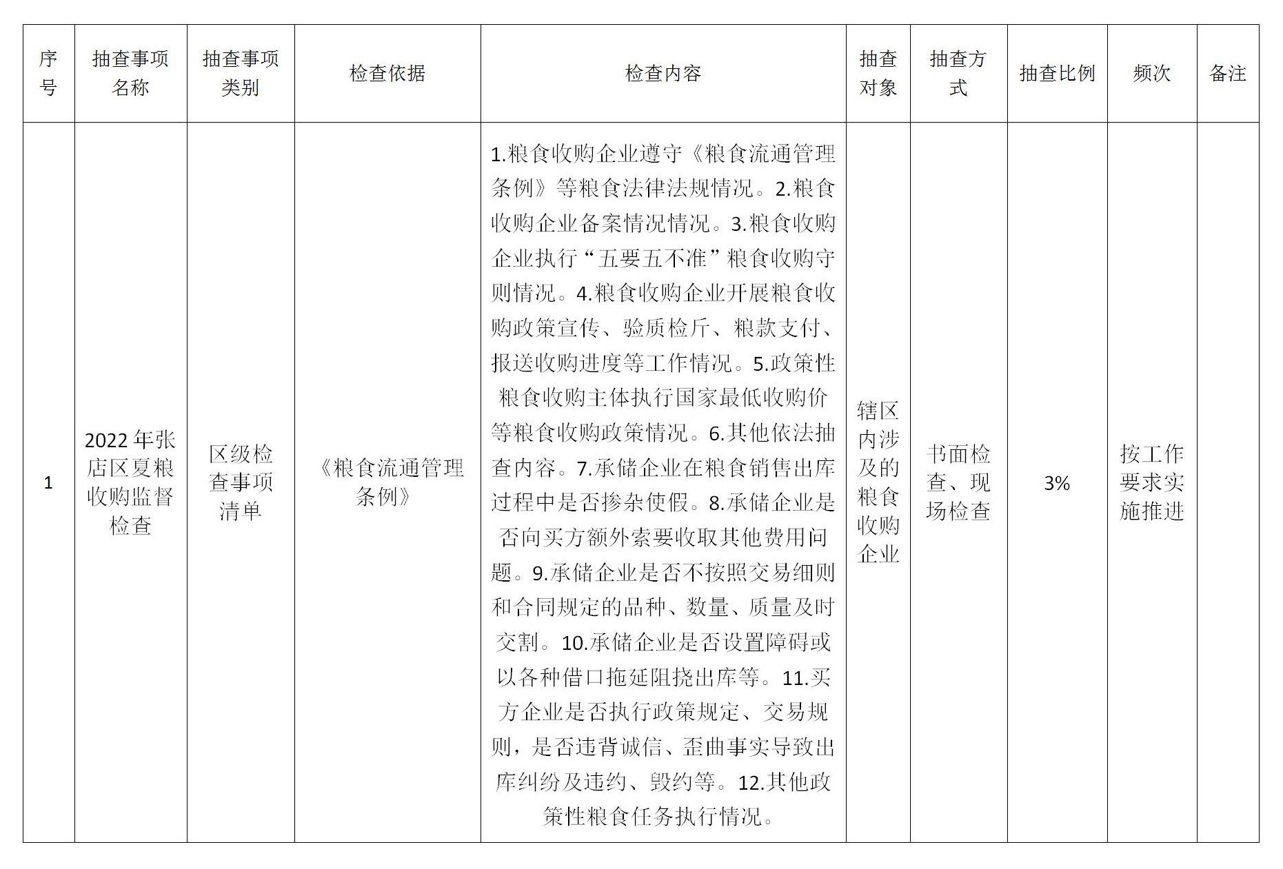
2022年张店区发展和改革局抽查事项清单
索引号:
1137030300421716XM/2023-5351226
文号:
发文日期:
2023-05-15
发布机构:
张店区发展和改革局
2022年张店区发展和改革局抽查事项清单
发布日期:2023-05-15
字号:
大
中
小
|
打印
分享:
扫码使用手机浏览本页内容